在城市中建设地下管线综合管廊带齿滑槽及装配式支架的概念,起源于十九世纪的欧洲,先先出现在法国。自从1833年巴黎诞生了世界上较前条地下管线综合管廊系统后,至今已经有近182年的发展历程。经过百年来的探索、研究、改良和实践,其技术水平已完全成熟,并在国外的许多城市得到了极大的发展,并已成为了国外发达城市市政建设管理的现代化象征,为什么要发展综合管廊?
地下综合管廊乃是保障城市运营安全的重要设施,目前,全国城市的供水管线平均水量漏损率达25%,城市道路每年开挖1米, 城市规划就要额外增加费用1.4万元,目前全国拥有城市道路35.2万公里,面积合约68.3亿平方米,其中就算1%的道路因为开挖被“开膛破肚”市政修补费用就要达到约6025万元,除此以外还会造成断电断炊、中断通讯、网络和电视,造成相当规模的经济损失,所以发展综合管廊是中国的刚需。

中国在综合管廊的规划建设领域,目前已建管廊带齿滑槽及装配式支架的规模尚小,与西方发达国家的规模相比还有很大差距,可以看出我国城市地下综合管廊潜在的市场规模还很大。近两年,中国的综合管廊在规划与建设中迎来了爆发式的发展,一个新兴基础建设市场就此展开,其规模之大也让所有建筑单位趋之若鹜。据专家测算,地下综合管廊建设分为廊体和管线两部分,每公里廊体投资大约8000万元,入廊管线大约4000万元,总造价每公里1.2亿元。

按目前的城镇化速度,未来三到五年,预计每年至少也可产生约一万亿元的投资量,如此庞大的市场,任谁都蠢蠢欲动了吧。
李克强总理在2016年就指出了中国综合管廊的缺稀,并提出在2016年至少开工2000公里的综合管廊项目。于是乎,15个综合管廊试点城市便开始了综合管廊的铺开,其中包括郑州、广州、石家庄、四平、青岛、威海、杭州、保山、南宁、银川、平潭、景德镇、成都、合肥、海东,各大央企国企也都纷纷瞄准综合管廊市场。其实,中国当前正处在城镇化快速发展关键时期,未来还有很大的发展空间,与此同时,城市地下基础设施建设的相对滞后,已引起了业界高度重视。为此,中国出台一系列文件,要求统筹城市各类地下管线规划、建设和管理,解决反复开挖路面、架空线网密集、管线事故频发等问题。2016年中央城市工作会议要求全面推进地下综合管廊建设,截至2016年12月全国147个城市28个县已累计开工建设城市地下综合管廊2005公里,这一项功在当代、利在千秋的事业已呈现如火如荼的发展趋势。
其实,2016年正是综合管廊发展的元年,2017年更是围观企业纷纷进驻市场的爆发年,部分2017年的建设规划如下:
宁夏46.1公里城市地下综合管廊:银川市26.92公里,石嘴山市4.68公里,吴忠市4.5公里,宁东能源化工基地10公里。
山东滨州7个地下综合管廊项目:拟实施长江一路(新立河西路—渤海十八路)和渤海十六路(黄河一路—长江一路)等项目。
甘肃兰州市未来三年计划建设城市管廊69公里,2017年15.2公里地下综合管廊:管廊主体工程、附属工程、管廊节点工程及新建控制中心等:该项目估算投资约18.14亿元,建设期两年。
安徽合肥综合管廊:总长度58.51公里,总投资54.75亿元人民币; 滁州地下管廊管线:总管廊长度44.85公里,其中干线综合管廊5.85公里,支线综合管廊31.9公里,缆线管廊7.1公里。
广东广州正在推进的管廊前期项目有9个,包括琶洲西区、大坦沙、国际金融城、南大干线等,总长度98公里,将综合考虑财政承受能力等因素,统筹建设时序。年内力争启动琶洲西区、大坦沙等管廊项目。
广西南宁5个地下综合管廊:管廊建设总长度约为19.8公里,将采用PPP模式(即:政府和社会资本合作模式),融资规模约28亿元。
江苏南京南部新城建设20公里地下综合管廊:南部新城地下综合管廊项目作为省试点项目,是新城市政工程的重点项目。整个红花—机场地区共规划综合管廊9条,总长度20.91公里,总投资额为 6.61亿元,分别是苜蓿园大街管廊、纬七路管廊、机场路管廊、机场四路管廊、大明路管廊、机场二路管廊、国际路管廊、红花路管廊、机场跑道管廊,其中两条为干线管廊(2.71公里)、两条为支线管廊(4.84公里)、5条为缆线管廊(13.36公里,占64%)。
浙江杭州计划“十三五”期间建成地下综合管廊80公里:2016年,杭州地下综合管廊试点工程开工建设30公里,计划今年建成,并于2018年投运。到2020年,力争累计建成地下综合管廊80公里。
陕西西安市计划新开工建设干支线综合管廊35.7公里,缆线管廊42公里,总投资43.61亿元。
云南丘北县计划投资26亿余元实施地下综合管廊建设:规划建成普炭线城区段、椒莲路、迎宾路和振兴路等4个干线管廊工程,总长度14公里,支线管廊约40公里,缆线管廊约35公里,到2020年底,基本建成完善的城市地下综合管廊系统。
青海海东市平安区16公里地下管廊本月开工:今年平安区先期开工的地下综合管廊项目涉及路段包括平安大道、互助南路、空港北路、平安路,其中长一段地下管廊位于平安大道,长度达4920.88米。南环路地下管廊建设项目将于今年4至5月相继开工。今年平安区16公里地下综合管廊建设项目,投资额约5个亿。
湖北黄冈市31亿元开建地下综合管廊:黄冈市区地下综合管廊建设项目正式动工,项目2019年建成;项目设计了9条主干线和5条支线。
湖南长沙市梅溪湖国际新城二期综合管廊开工:梅溪湖国际新城二期综合管廊项目包含红枫路、雪松路、梧桐路、樱花路、铃兰路、百合路、金菊路共7条综合管廊及相应配套道路,总长度15.1公里,总投资17.4亿元,其中综合管廊总投资10.6亿元,道路建安费6.8亿元。
福建福州市区多个综合管廊项目正全面推进:地铁1号线东街口至安泰河地下综合管廊全长0.5公里,已完成结构建设,正实施内部附属设施建设。 琅岐岛西北段(二期)地下综合管廊全长3.94公里,已完成结构建设,正实施内部附属设施建设。福泉高速连接线A段地下综合管廊全长1.952公里,正开展前期工作。 琅岐岛雁行江主干道项目已开始道路建设,琅岐岛西片区渡亭路地下综廊全长1公里,正开展前期工作。 福马路(快安段)地下综合管廊全长5.8公里,也正加紧开展前期工作。
吉林省吉林市高新区地下综合管廊PPP项目签约:吉林高新区地下综合管廊PPP项目签约仪式在火炬大厦举行。吉林高新区地下综合管廊工程位于高新北区,总长度45.31公里,总投资53.86亿元。
海南海口市23条地下综合管廊全部开工 已建成近17公里:海口地下综合管廊三年试点项目共23条管廊全部开工,总长43.24公里,计划投资近40亿元,目前,已建成总长近17公里地下综合管廊,剩下的正在加速推进中。
新的基建战场已正式开辟,各路建企劲旅纷纷抢占市场,综合管廊的资质都还没有颁布呢,各大央企就已经疯狂承包起了管廊项目,那么在这两年综合管廊发展的初始期里各个企业都取得了怎样的战绩?哪家建筑企业又能成为中国强的综合管廊建设者?又是哪家建企能够引领中国落后百年的综合管廊赶超全世界呢?
带你看数据:(欢迎留言补充)
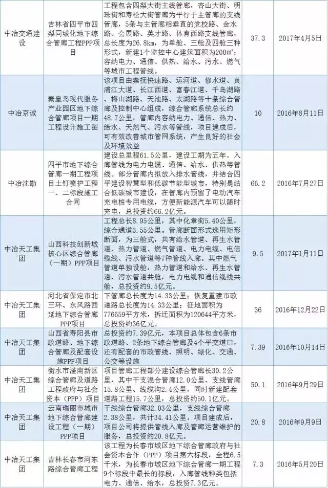
中国中冶






中国中铁

中国铁建

中国交建

中国建筑

中国电建

其他

通过以上数据可知,中国中冶和中国建筑这两大央企在综合管廊建设领域拿下的项目比较多,其中中国二十二冶、十九冶、十七冶、中冶天工集团在央企子公司团队内也表现地很亮眼,而中国建筑则更多以联合体的形式拿下了颇多订单。其他几大央企虽然订单量稍逊于中冶和中建,但未来还有更多的机会等着他们去争取。
总体来看,整个综合管廊市场依旧是清一色的国企央企,民企的参与数量则屈指可数,主要还是因为综合管廊是个新兴市场,大多数民企都保持着观望态度,而国企央企有国家给的硬性指标,必须参与新兴市场的建设,民企在目前的市场中很难中标,除非有特殊专长,要么就是组成联合体参与投标,同时综合管廊项目多是以PPP形式开展,民间资本更是倾向于跟国字辈的企业合作,民企在综合管廊市场上从一开始就后于国企央企,输在了起跑线上,综合管廊市场里民企还得加把劲努努力了!
相信在综合管廊发展过程中,这几大央企也将会有更好的表现,让我们一起期待吧!